













| Band |
Frequenz |
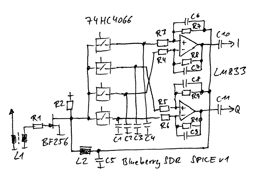
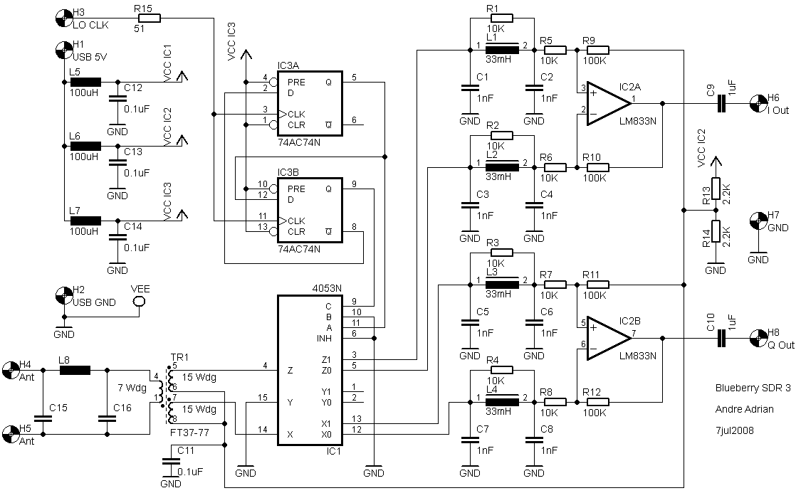
C15, C16 |
L8 |
| 160m |
2.2MHz |
3.3nF Styroflex |
3.3uH SMCC |
| 80m |
4.2MHz |
2.2nF Styroflex |
1.5uH SMCC |
| 40m |
8.2MHz |
1.3nF (1nF NP0||330pF NP0) |
0.68uH Luftspule oder SMCC |
| 30m, 20m |
16.3MHz |
395pF (220pF NP0||180pF NP0) |
0.47uH Luftspule oder SMCC |
| 17m, 15m, 12m, 10m |
33MHz |
195pF (100pF NP0||100pF NP0) |
0.22uH Luftspule oder SMCC |







