Röhrenverstärker
Autor: Andre Adrian
Version: 2024-06-30
Einleitung
Nach 5 Jahren Pause schreibe ich wieder über das Thema
Röhrenverstärker. Seit Mai 2024 gibt es die Seite Triode Amp
wo Single Ended Röhrenverstärker und meine neuen Elektronenröhre
Modelle beschrieben werden. Neue Erkenntnisse will ich gerne auch
hier einfügen. Röhrenverstärker klingen gut. Röhrenverstärker sehen
gut aus durch die leuchtenden Röhren. Röhrenverstärker eignen sich
für den Selbstbau. Es gibt ein großes Interesse an
Röhrenverstärkern. Diese Internet-Seite beschreibt verschiedene HiFi
Röhrenverstärkers für "arme Leute". Die Schaltung eines
Röhrenverstärkers wird erklärt, die Beschaffung der Bauteile wird
besprochen und eine Anleitung für die Simulation der
Röhrenschaltungen mit SPICE gibt es auch.
Inhaltsverzeichnis
Geschichte
Ab den 1920er Jahren hatte die Elektronenröhre zwei große
Einsatzgebiete, einmal im Radioempfänger und zweitens als
Telefonverstärker. Nachdem Radio mit Lautsprecher und nicht mehr mit
Kopfhörer gehört wurde, war in jedem Radioempfänger ein
Röhrenverstärker eingebaut. Ab den 1930er Jahren gab es
Röhrenverstärker mit einer Leistung von einigen zehn Watt. Mit
diesen Leistungsverstärkern konnte ein kleiner Saal beschallt
werden. Irgendwann entdeckten Sänger und Musiker neue
Einsatzmöglichkeiten von Röhrenverstärkern. Die Verbindung zwischen
E-Gitarre und Röhrenverstärker ist besonders eng. Ohne Verstärker
ist ein Musiker mit E-Gitarre ein Nichts. Aber mit einem Verstärker
wird der Gitarrist zum Gigant. Etliche Gitarristen haben ihren
Röhrenverstärker "missbraucht" um interessante musikalische Effekte
zu erzielen. Der eine Gitarrist hat den Röhrenverstärker benutzt um
aufheulende Töne zu spielen. Der nächste Gitarrist hat den
Verstärker gnadenlos übersteuert um verzerrte Töne aus der Gitarre
zu locken. Die Hersteller von Röhrenverstärkern wie Marshall, Fender
oder Vox hatten ihre Verstärker nicht als Effektgeräte geplant.
Eigentlich sollte das Ausgangssignal des Röhrenverstärkers eine gute
Kopie des Eingangssignals sein. Dieses Ziel haben die Hersteller der
bekannten Röhrenverstärker für E-Gitarre zur Freude der Musiker
nicht erreicht.
Radiotron 1939
Röhrenverstärker

Der Radiotron Verstärker wurde beschrieben in dem Buch "Radiotron
Designer's Handbook, Third Edition" aus dem Jahr 1941. Das Radiotron
Buch war ein Standard-Werk für die Elektronik-Ingenieure der
Röhrenära. Die Schaltung benutzt vier Röhren für die
Niederfrequenzverstärkung. Die erste Röhre, die linke 6J7-G Pentode,
bildet eine Vorverstärker-Stufe. Die zweite 6J7-G Pentode arbeitet
als "phase splitter", als Phasenumkehr-Stufe. Die beiden Pentoden
6L6-G bilden die "push-pull" oder Gegentakt-Endstufe.
Nutzung von Pentoden 6J7-G und Beam Tetroden 6L6-G war 1939 modern.
Aber schon 1947 gab es mit dem Williamson
Verstärker einen "Rückschritt" zu Trioden. 1959 zeigte der
Acrosound Model Ultra Linear II wie noch bessere Meßwerte zu
erreichen sind: der Verstärker ist ein RC-gekoppelter
Operationsverstärker. Die heutigen Halbleiter-Verstärker dürften
ebenfalls als Operationsverstärker aufgebaut sein.
Vorverstärker
Das Eingangssignal liegt an den beiden linken Kreise. Über den
"Master Volume" Potiometer gelangt das Eingangssignal direkt auf das
Steuergitter der ersten 6J7-G. Zwischen Kathode der Vorverstärker
Pentode und Masse liegt die Parallelschaltung von einem 2000Ω
Widerstand und einem 25µF Elektrolyt-Kondensator (Elko). Diese
beiden Bauteile sorgen für eine kleine Gleichspannung an der
Kathode. Die Kathode ist positiver als das Steuergitter. Oder,
anders betrachtet, das Steuergitter ist negativer als die Kathode.
Damit die Elektronenröhre ohne Eingangsleistung angesteuert werden
kann, muss die Steuergitter-Spannung negativer als die
Kathoden-Spannung sein. Durch die Röhre 6J7-G fließt ein
Gleichstrom, welcher im Takt der Musik schwankt. Diese Schwankung
ist aber nicht stark. Nach dem Ohm'schen Gesetz U = R * I (Spannung
am Widerstand ist gleich Widerstands-Wert mal dem Strom durch den
Widerstand) ergibt sich die Kathodenspannung. Der 25µF Elko dämpft
die Spannungsschwankung an der Kathode. Die Anode der ersten 6J7-G
liegt über einen 0,25MΩ (250kΩ) Widerstand an der
Versorgungsspannung von 425V. Zwischen Kathoden und Anoden Anschluss
wirkt die Röhre wie ein einstellbarer Widerstand. Die Spannung
zwischen Steuergitter und Kathode bestimmt ob die
Kathode-Anode-Strecke hochohmig oder niederohmig ist. Die Spannung
an der Anode hängt vom Widerstandsverhältnis von dem 250kΩ
Widerstand und dem Kathode-Anode-Widerstand ab. Wird die
Eingangsspannung negativer, so wird der Kathode-Anode-Widerstand
größer und die Spannung an der Anode steigt. Wird die
Eingangsspannung positiver, so wird der Kathode-Anode-Widerstand
kleiner und die Spannung an der Anode sinkt.
Zwischen Anode und Masse liegt ein Kondensator von 0,0001µF (100pF).
Dieser Kondensator verringert die obere Grenzfrequenz des
Verstärkers. Oft wird ein solcher Kondensator eingebaut um wilde
Schwingungen des Verstärkers zu vermeiden.
Das Schirmgitter der ersten Röhre ist über einen 1,5MΩ Widerstand
mit der Anode der dritten Röhre verbunden. Diese Verbindung
realisiert eine Gegenkopplung. Die Gegenkopplung wird später
vollständig besprochen.
Phasenumkehr
Die Phasenumkehr-Stufe ist wegen der Gegentakt-Endstufe nötigt. Die
beiden Endpentoden benötigen für die Ansteuerung zwei Signale welche
gegenphasig sind. Wird das eine Signal positiver, so muss das andere
Signal negativer werden. Die "Kathodyn" Phasenumkehr erzeugt aus
einem Eingangssignal zwei gegenphasige Ausgangssignale. Viele
"Distortion"-Effekte eines (Gitarre-)Röhrenverstärkers entstehen in
der Phasenumkehr-Stufe. Die Phasenumkehr-Stufe hat einen
Kathodenwiderstand und einen Anodenwiderstand von je 100kΩ. Wird die
Kathode-Anode-Strecke niederohmiger, dann steigt der Strom durch
Kathodenwiderstand und Anodenwiderstand. Gegenüber Masse steigt die
Spannung an der Kathode, die Spannung an der Anode sinkt. Die beiden
gegenphasigen Ausgangssignale entstehen am Kathodenwiderstand und
Anodenwiderstand.
Damit die Spannung an der Kathode positiver ist als am Steuergitter,
gibt es den 5000Ω Widerstand an der Kathode. Der 0.02µF (20nF)
Kondensator und der 1MΩ Widerstand am Steuergitter der zweiten Röhre
bilden die RC-Kopplung zwischen erster und zweiter Pentode. Ohne
Eingangssignal hat die Anode der ersten Röhre eine Spannung von
einigen Hundert Volt. Das Steuergitter der zweiten Röhre hat eine
deutlich kleinere Spannung. Der 0.02µF Kondensator hat zwischen
seinen Platten eine Gleichspannung. Solange der Spannungsunterschied
zwischen den Kondensatorplatten gleich bleibt, fließt kein Strom
durch den Kondensator. Schwankt die Spannung an der einen
Kondensatorplatte, dann schwankt auch die Spannung an der anderen
Kondensatorplatte. Der 1MΩ Widerstand ist der
Gitterableitwiderstand. In der Röhren fliegen Elektronen von der
Kathode durch das Steuergitter zur Anode. Einige dieser Elektronen
verirren sich auf das Steuergitter. Elektronen auf dem Steuergitter
reduzieren den Elektronenstrom zwischen Kathode und Anode. Über den
Ableitwiderstand gelangen diese Elektronen zur Masse und
"verstopfen" nicht das Steuergitter.
Gegentakt-Endstufe
Die beiden Endstufen Pentoden arbeiten weitgehend unabhängig
voneinander. Die Kopplung zwischen Phasenumkehr und Endstufe erfolgt
mit einem RC-Glied. Der Koppelkondensator hat 0.1µF (100nF), der
Ableitwiderstand hat 250kΩ. Am Steuergitter liegt ein Widerstand von
0,01MΩ (10kΩ). Dieser Widerstand ist die Schwingbremse. In der Röhre
liegt zwischen Steuergitter und Kathode eine Kapazität. Zusammen mit
einer Induktivität außerhalb der Röhre ergibt sich ein Schwingkreis.
An der Anode der Röhre liegt mit dem Ausgangsübertrager eine
Induktivität. Der Miller-Effekt beschreibt wie aus Schwingkreis am
Eingang und Induktivität am Ausgang ein Oszillator entsteht. Der
Schwingbremse-Widerstand liegt in Reihe zu C und L des
Schwingkreises und senkt die Schwingkreisgüte. Ein solcher
gedämpfter Schwingkreis reagiert wenig auf den Miller-Effekt.
Übrigens: Wenn die Endstufe wild schwingt entstehen meistens
Frequenzen die weit oberhalb der hörbaren Töne liegen. Der
Verstärker "verstopft". Der Klang ist oft dumpf.
Die Kathoden der beiden Endpentoden sind verbunden. Zwischen
Kathoden und Masse liegt ein RC-Glied wie bei der Vorstufe. Das
RC-Glied aus 200Ω Widerstand und 25µF Elko erfüllt die gleiche
Aufgabe wie beim Vorverstärker. Die Kathode ist positiver als das
Steuergitter.
Die Anoden der beiden Endpentoden liegen über die Primärwicklungen
des Ausgangsübertragers an der Versorgungsspannung. Die
Primärwicklung hat einen Widerstand von 100 bis 500 Ohm. Wichtiger
für die Funktion der Verstärkers ist aber die Induktivität der
Primärwicklung. Für eine Frequenz von 1000Hz bedeutet die
Induktivität der Primärwicklung eine Impedanz von einigen Tausend
Ohm. Die Stromschwankungen in den Primärwicklungen werden auf die
Sekundärwicklung übertragen. Die Stromschwankungen im Lautsprecher
bewegen die Lautsprecher-Membran und unser Ohr interpretiert die
durch die Membran ausgelösten Luftdruckschwankungen als Töne.
Die Schirmgitter der Endpentoden werden über einen Spannungsteiler
aus den Widerständen 1400Ω und 5000Ω mit Spannung versorgt. Diese
beiden Widerstände werden recht heiß. Bei einer Versorgungsspannung
von 425V fließt durch die beiden Widerstände ein Strom von 66mA. Die
Leistung wird berechnet aus P = U * I (Leistung ist gleich Spannung
mal Strom). Beide Widerstände verwandeln 28W elektrische Leistung in
Wärme. Ein Elko mit 8µF Kapazität glättet die Schirmgitter-Spannung.
Gegenkopplung
Ein HiFi Verstärker soll das Eingangssignal verstärken und nicht
verzerren. Ein Gitarren-Röhrenverstärker ist kein HiFi Verstärker,
hier wird vom Musiker oft eine "interessante" Verzerrung gewünscht.
Heute benutzen Musiker Effektgeräte wie das Tube-Zipper von
Electro Harmonix für die "Distortion". Ein Open-Air Konzert
arbeitet mit etlichen tausend Watt Leistung aus
Transistor-Verstärkern. Diese Verstärker können ein vom Effektgerät
verzerrtes Signal wiedergeben, aber ehrlich gesagt niemand möchte
hören wenn ein Transistor-Verstärker aufgrund von Übersteuerung eine
Clipping-Distortion erzeugt, das hört sich einfach nur schrecklich
an.
Die Gegenkopplung soll aus einem Verstärker der verzerrt einen
Verstärker machen der nicht verzerrt. Hierzu wird ein Teil des
Ausgangssignals wieder am Eingang eingespeist. Zurückgekoppeltes
Ausgangssignal und Eingangssignal arbeiten gegeneinander, deshalb
Gegenkopplung. Durch Gegenkopplung sinkt die Verstärkungsfaktor des
Verstärkers. Die von der Gegenkopplung "aufgefressene" Verstärkung
wird benutzt um die Verzerrungen zu verkleinern. Im Radiotron
Verstärker erfolgt die Gegenkopplung zwischen Anode einer Endpentode
und Schirmgitter der Vorstufen-Pentode. Zwei Widerstände mit den
Werten 1,5MΩ und 0,03MΩ (30kΩ) bilden einen Spannungsteiler. Die
Spannungsschwankung an der Anode der Endpentode kommt reduziert am
Schirmgitter der Vorstufen-Pentode an. Das Schirmgitter beeinflusst
wie das Steuergitter den Elektronenstrom zwischen Kathode und Anode.
Der Elektronenstrom reagiert auf Änderungen der
Schirmgitter-Spannung viel weniger empfindlich als auf die
Änderungen der Steuergitter-Spannung. Die Gegenkopplung des
Radiotron Verstärkers ist schwach. Die Verstärkung wird wenig
reduziert, die Verzerrungen werden ebenfalls wenig reduziert.
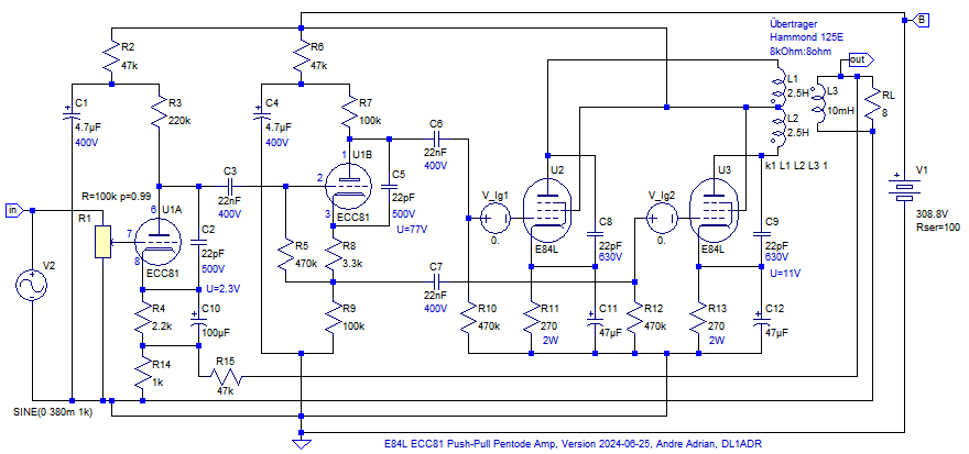
Röhrenverstärker
Nr. 1
Der Verstärker Nr.1 ist ähnlich aufgebaut wie der Radiotron 1939
Röhrenverstärker. Es gibt aber auch einige Unterschiede. So hat der
Verstärker keine Gegenkopplung über mehrere Stufen. Die Vorstufe und
die Phasenumkehr wird mit der Doppeltriode ECC81 oder 12AT7
durchgeführt, nicht mit zwei Pentoden. Die ECC81 ist "linearer" als
die gerne bei Gitarrenverstärker benutzte ECC83 oder 12AX7. Die
Endstufe besteht aus zwei EL84, E84L oder 6BQ5 Pentoden. Wie bei der
EL84 üblich liegen die Schirmgitter direkt an der
Versorgungsspannung.
Der größte Sparposten am Verstärker ist der Ausgangsübertrager.
Empfehlenswert ist der Tube-Town tt-ma18-ot
oder Hammond
125E, es geht aber auch ein Netztrafo. Ein Trafo mit zwei
Primärwicklungen für 115V und Sekundärwicklung für 6V hat das
passende Übersetzungsverhältnis für eine EL84 Endstufe. Ein
Netztrafo arbeitet bei 50Hz. Als Ausgangsübertrager eingesetzt hat
ein Netztrafo deshalb keine Probleme mit tiefen Tönen. Bei einer
Gegentaktendstufe ist auch kein Luftspalt nötig. Natürlich ist das
Wicklungsschema bei einem Netztrafo nicht so ausgefeilt wie bei
einem Ausgangsübertrager.

Vorstufe
Über den Potiometer R1 gelangt das Eingangssignal an das
Steuergitter von U1A, einer ECC81. R1 sollte einen Wert von ungefähr
100kΩ und einen logarithmischen Widerstandsverlauf haben. Die
Kathodenspannung an U1A von ungefähr 1,7V entsteht durch den
Widerstand R4. Der Widerstand R2 und der Elko C1 sieben die
Versorgungsspannung für die Vorstufe.
Das Schaltbild soll auch die sternförmige Verdrahtung zeigen. Jede
Verstärkerstufe hat einen eigenen Versorgungsspannungs-Punkt und
einen eigenen Massepunkt. Im zweiten Schritt werden diese Punkte zum
Verstärker Versorgungsspannungs-Punkt und Massepunkt geführt. Nur an
diesem Massepunkt gibt es eine Verbindung zu Chassis oder zur
Abschirmung. Der Masseanschluß der Eingangsbuchse wird vom Chassis
isoliert zum Vorstufe-Massepunkt geführt um eine Brummschleife zu
vermeiden. Der Verstärker hat eine Spannungsverstärkung von Eingang
bis Anoden U2, U3 von 69dB. Da ist sorgfältiger Aufbau nötig.
Phasenumkehr
Der "phase splitter" rund um U1B hat den Arbeitswiderstand R7 an der
Anode und R9 an der Kathode. An der Kathode von U1B lassen sich
ungefähr 60V messen. An C6 und C7 entstehen gegenphasige Signale für
die Ansteuerung der Endstufe. R6 und C3 glätten die
Versorgungsspannung für diese Stufe. Früher wurde dieser Aufwand nur
für die Vorstufe getrieben. Ich finde Entkopplung aller Stufen
gegeneinander sinnvoll.
Endstufe
Die Endpentode U2 hat zwischen Anode und Kathode den Kondensator C8.
Diese "Schwingbremse" soll wilde Schwingungen verhindern. Gleiches
gilt für U3 und C9. Der Widerstand R11 sorgt für eine
Kathodenspannung von ungefähr 11V. Dieser Widerstand sollte
mindestens ein 2 Watt Type sein. R11 wird warm bis heiß. Wichtig für
wenig Harmonische ist C11 parallel zu R11. Weil Elkos
temperaturempfindlich sind, sollte C11 etwas Abstand zu R11 haben.
Gleiches gilt für R13 und C12. Der Ausgangsübertrager hat die zwei
Primärwicklungen L1, L2 und eine Sekundärwicklung L3. Wird ein
zweimal 115V, zweimal 6V Netztrafo als Ausgangsübertrager benutzt,
dann werden die zwei 6V Wicklungen parallel geschaltet. Die Impedanz
des Lautsprechers RL sollte 8Ω sein. Laut EL84 Datenblatt beträgt
die maximale Ausgangsleistung der Endstufe 17W im Klasse AB Betrieb
bei 300V Versorgungsspannung.
Das "Bauteil" V_Ig1 ist ein Strommesser in der Simulation.
Simulationswerte
Der simulierte Frequenzgang von 20Hz bis 50kHz:

Die -1dB untere Grenzfrequenz ist sehr bescheidene 263Hz. Ursache
ist der hohe Ri einer Pentode und die kleine Induktivität des
Ausgangsübertragers. Die Schaltung wurde unter LTSpice simuliert.
Der simulierte Ausgangsübertrager hat nur 10 Henry als Induktivität
der Primärseite. Deshalb ist die Basswiedergabe bescheiden. Weil der
Verstärker absichtlich keine Gegenkopplung von der Sekundärseite des
Übertragers hat, ist die Induktivität des Übertragers wichtig für
den Frequenzgang. Eine größere Induktivität überträgt die tiefen
Frequenzen besser. Der Übertrager Hammond
1608 hat eine Induktivität der Primärwicklung von 174 Henry
bei 60Hz. Leider hat hohe Induktivität bei Pentode Endstufe auch
Nachteile. Weil die Pentode einen schlechten Dämpfungsfaktor hat,
schwingt der Lautsprecher nach einer Anregung auf der
Resonanzfrequenz lange nach. Deshalb ist wahrscheinlich ein Hammond
125E mit weniger Induktivität besser für "Arme Leute". Die - für
teure Röhrenverstärker - schlechte obere Grenzfrequenz wird durch
interne Kapazität des Übertragers simuliert. Ich freue mich immer,
wenn der Aufbau etwas besser funktioniert als die Simulation. Es
gibt zuviele unrealistische Simulationen.
Das nächste Diagramm zeigt den "Frequenzschrieb" (Spektrum) bei 4,5W
Ausgangsleistung. Eingangssignal ist 100mV Spitze. Die zweite
Harmonische ist schwächer als die dritte. Die Simulation entspricht
gut der Push-Pull Theorie welche sagt: geradzahlige Harmonische
heben sich gegenseitig auf.

Nun das Spektrum bei 15,6W Ausgangsleistung. Eingangssignal ist
370mV Spitze. Die geradzahligen Harmonischen fallen ab, die
ungeradzahligen auch. Leider starten die ungeradzahligen
Harmonischen mit einem viel stärkeren Pegel. Die fünfte Harmonische
ist deutlich zu sehen, die siebte auch, welche besonders für
unangenehmen Klang verantwortlich ist. Das sind bescheidene Werte,
die empfindliche Ohren auch hören dürften. Bei der "Total Harmonic
Distortion" THD Messung mag dieser Verstärker mit 4% THD laut
Datenblatt gut abschneiden gegen andere Röhren-Verstärker. Leider
liefert THD nur einen Wert ohne Höreindruck-Gewichtung.

Stückliste
Die Stückliste ist gültig für einen Mono-Verstärker. Für einen
Stereo-Verstärker müssen alle Bauteile, mit Ausnahme von R1, doppelt
beschafft werden. Die Röhren und Röhrenfassungen erhält man auch bei
Frag Jan zuerst
oder BTB
Elektronik.
Bauteil
|
Beschreibung
|
Lieferant
|
Artikel
|
U1
|
ECC81 oder 12AT7
|
BTB Elektronik
|
12AT7EH
|
U2, U3
|
EL84 oder 6BQ5 matched pair
|
BTB Elektronik
|
EL84JJ
|
| U1, U2, U3 Fassung |
Noval-Fassung Print
|
Reichelt
|
TUBE
S 9 DC 01
|
C1, C4
|
Elko 4,7uF, 400V
|
Reichelt
|
|
C2, C5, C8, C9
|
Kondensator 22pF, 500V
|
Reichelt |
|
C3, C6, C7
|
Kondensator 22nF, 400V
|
Reichelt |
|
C10
|
Elko 100uF, 10V |
Reichelt |
|
C11, C12
|
Elko 47uF, 25V
|
Reichelt |
|
R1
|
Potiometer 100kΩ, mono oder
stereo, logarithmisch
|
Reichelt |
PO6S-LOG
100K |
R2
|
Metallschicht 10kΩ |
Reichelt |
|
R3
|
Metallschicht 100kΩ |
Reichelt |
|
R4, R8
|
Metallschicht 1kΩ |
Reichelt |
|
R5
|
Metallschicht 1MΩ |
Reichelt |
|
R6
|
Metallschicht 4,7kΩ |
Reichelt |
|
R10, R12
|
Metallschicht 470kΩ
|
Reichelt |
|
R7, R9
|
Metallschicht 22kΩ |
Reichelt |
|
R11, R13
|
Metallschicht 270Ω, 2W
|
Reichelt
|
|
L1 bis L3
|
Tube-Town tt-ma18-ot oder Hammond 125E oder
Flach-Netztrafo
2*115V auf 2*6V; 18VA von Reichelt
|
Don Audio
Tube-Town
Reichelt
|
Hammond
125E
tt-ma18-ot
UI
39/13,5 206
|
"matched pair": Die zwei Röhren eines "matched pair" haben ähnliche
Werte, z.B. bezüglich Anodenstrom zu Gitterspannung.
Netzteil
Laut EL84 Datenblatt benötigt eine Klasse AB Endstufe bei
Anodenspannung 300 Volt 46mA Anodenstrom und 11mA Schirmgitterstrom
pro EL84 bei 17 Watt Ausgangsleistung. Der Gesamtstrom ist somit
114mA, die Eingangsleistung ist 34,2 Watt. Der Wirkungsgrad ist
49,7% ohne Heizleistung. Ohne Eingangssignal "zieht" jede EL84 36mA
Anodenstrom und 4mA Schirmgitterstrom und damit 24 Watt. Das die
Leistungsaufnahme des Verstärkers nur zwischen 24 Watt und 34,2 Watt
schwankt erlaubt ein Netzteil ohne Stabilisierung.
Die Heizleistung einer EL84 ist 6,3V*0,76A=4,8 Watt. Eine ECC83
benötigt 6,3V*0,3A=1,9W. Die gesamte Heizleistung ist 11,5 Watt.
Anodenleistung und Heizleistung zusammen benötigen einen 50VA
Netztransformator. Bei Tube-Town gibt es relativ günstig den tt-pwE50
mit den Kenndaten Sekundärwicklung 1=250V@120mA, Sekundärwicklung
2=6,3V@3A. Die Heizung für zwei EL84 und ein bis zwei ECC83 ist kein
Problem für diesen Trafo.
Das Buch "Tabellenbuch der Elektronik und Nachrichtentechnik" von W.
Benz, P. Heinks und L. Starke begleitet mich seit 1980. Auf zwei
Seiten wird die Berechnung von Netzteilen mit Glättung beschrieben.
Für uns ist die Graetz-Schaltung oder Brückenschaltung wichtig. Im
Transformator Datenblatt wird effektive Wechselspannung Ueff und
effektiver Wechselstrom Ieff angegeben. Mit Ladekondensator, d.h.
bei kapazitiver Belastung gelten die Näherungsformeln: U=Ueff/0,79
und U*I<Ueff*Ieff. Wir rechnen: Ueff=250V ergibt U=316V. Leistung
P=Ueff*Ieff, mit Ueff=250V, Ieff=120mA ist P=30W. I ist dann maximal
P/U. Mit U=316V ist I<94mA. Das ist zu wenig für Vollausteuerung
mit 114mA, genügt aber für "Leerlauf" ohne Eingangssignal mit 80mA.
Anstelle einen größeren Netztrafo zu suchen, definieren wir den
Verstärker neu. Aus 17W Dauerleistung werden 17W Spitzenleistung
oder Musikleistung. Wir hoffen, das die Elkos im Netzteil "lange
genug" die zusätzlichen Milliampere liefern können wenn für einen
Bassschlag kurzzeitig 17W Leistung verlangt werden.

Das Schaltbild zeigt nur den interessanten Teil des Netzteils. V1
simuliert die Sekundärwicklung 1. Der Innenwiderstand von 98 Ohm
simuliert eine Leerlaufspannung die 5% höher ist als die Spannung
unter Volllast. Die vier Dioden D1 bis D4 haben jeweils einen 10nF
Kondensator parallel. Die Diode leitet nur während einer kurzen Zeit
pro Periode der Netzfrequenz, d.h. der Stromflußwinkel ist klein.
Innerhalb sehr kurzer Zeit schaltet die Diode von "viel" Strom
durchlassen auf "keinen" Strom durchlassen. Der Kondensator macht
diesen Wechsel "sanfter" und entstört damit das Netzteil.
Die RC-Glieder im Netzteil sollen die Frequenz 100Hz und Harmonische
wegfiltern. Willkürlich wird als Grenzfrequenz 50Hz festgelegt. Nach
fg=1/(6.28*R*C) wird nach Umstellung und Einsetzen
R=1/(6.28*50Hz*100uF)=31.8 Ohm. Gewählt wird 33 Ohm für R1 bis R4.
Der Widerstand muß P=I^2*R=0.3W Leistung in Wärme umsetzen. Ein 1W
oder 2W Type ist passend.
Die gesamte Kapazität des Netzteil ist 500uF. Erstens kann der
Verstärker kurzzeitig mehr Leistung liefern als der Netztrafo allein
kann. Zweitens hat das Netzteil keine Drossel. Drittens ergibt sich
mit den Widerständen R1 bis R5 eine gute Glättung. Das Buch
"Radiotron Designer's Handbook Third Edition" von 1941 beschreibt
auf Seite 198 den "Resistance capacitance filter" von H. H. Scott.
Mehrere RC-Glieder und ein zusätzlicher Widerstand zwischen Anfang
und Ende dieser Filterkette ergeben sehr gute Glättung. Der Wert von
R5 wurde durch mehrere LTSpice Simulationen ermittelt. Die LTSpice
Simulation meldet 37mV Brumm Spitze-Spitze bei 94mA Last und 313V
Ausgangsspannung. Bei 80mA Last steigt die Ausgangsspannung auf 319V
und der Brumm sinkt auf 32mV Spitze-Spitze.
Die 230V Wechselspannung sollte über einen Entstörfilter geführt
werden. Der Entstörfilter und auch der Ein/Ausschalter sind im
Schaltplan nicht eingezeichnet. I_L als Stromsenke ist Teil der
Simulation.
Bauteil
|
Beschreibung
|
Lieferant
|
Artikel
|
X1
|
Sicherung 160mA träge, 5x20mm
|
Reichelt |
TR 0,16A
|
X1
|
Sicherungshalter |
Reichelt
|
STV
PTF/15
|
V1
|
Netztrafo 50VA 250V@120mA,
6,3V@3A |
Tube-Town
|
tt-pwE50 |
D1 bis D4
|
Diode 1N4007
|
Reichelt |
1N 4007 |
C1 bis C4
|
Kondensator 10nF, 400V |
Reichelt |
KERKO-500
10N
|
C5 bis C9
|
Elko 100uF, 400V
|
Reichelt |
RAD KXJ 100/400
|
R1 bis R4
|
Metallschicht 33Ω 2W |
Reichelt |
2W METALL 33
|
R5
|
Metallschicht 1kΩ 0.6W
|
Reichelt |
METALL
1,00K |
Im Jahr 2014 habe ich zwei Netztrafos empfohlen. Einmal den
Trenntrafo Reichelt TIM
60 der mit seinen 60VA auf der Sekundärseite theoretisch
230V@260mA liefert. Dann einen 6V Trafo für die Heizung. Für einen
Stereo "Verstärker" ist ein 25VA Trafo sinnvoll wie der Reichelt EI
60/25,5 106.
Heizfaden Brumm
Zwischen Heizfaden und Kathode gibt es eine kleine Kapazität von
2,5pF bei der ECC81. Zwischen Heizfaden und Gitter sind es 0,17pF.
Zwischen Heizfaden und Kathode darf die Spannung maximal 90V
betragen bei der ECC81. Ähnliche Werte haben alle indirekt
geheizte Röhren. Trotz dieser kleinen Kapazitäten ist eine
Verbindung zwischen Heizstromkreis und Anodenstromkreis nötig um
Heizfaden-Brumm zu vermeiden. Im umfangreichen Datenblatt der
ECC82 steht: "Wenn die Mittelanzapfung des Heiztransformators
geerdet ist, Rg<=0,3 MOhm und Rk genügend entkoppelt, so wird
der Störpegel von Brumm und Rauschen besser als 60 dB unter 100mV
sein." Das düfte auch für andere Röhren gelten Heiztrafo mit
Mittelanzapfung ist heute selten. Meine Alternative sind zwei 1
kOhm Widerstände. Ein Anschluß der Widerstände geht an den
Vorstufen-Massepunkt, die anderen Anschlüsse an die
Heizfaden-Anschlüsse der Vorstufen-Röhre.
Bei direkt geheizten Endröhren wie der 2A3 wird bei Heizung mit
Wechselspannung ein Entbrummer benutzt. Das ist ein
Drahtwiderstand-Potiometer mit 100 Ohm. Der mittlere Anschluß ist
auf Masse, die beiden anderen Anschlüsse an den beiden
Heizfaden-Anschlüssen. Solch eine niederohmige Verbindung ist bei
indirekt geheizten Röhren und Heizung mit Wechselspannung nicht
nötig.
Röhrenverstärker
Nr. 1 Gegenkopplung
Eine untere -1dB Grenzfrequenz von 263Hz ist bescheiden. Mit
Gegenkopplung wird dieser "Fehler" repariert aber eventuell neue
"Fehler" eingebaut. Üblich bei Triode als Vorstufe ist
Gegenkopplung auf die Kathode der Vorstufe:

Die Gegenkopplungs-Widerstände sind R15 und R14. Die gewählten Werte
reduzieren die Spannungsverstärkung bei 1kHz um 10dB. Wegen der
kleinen Induktivität des Ausgangsübertragers gibt es schon einen
kleinen Buckel bei 200Hz und bei 50kHz.

Die -1dB untere Grenzfrequenz ist 66Hz. Mit stärkerer
Rückkopplung werden die Buckel ausgeprägter, die untere
Grenzfrequenz sinkt und die obere Grenzfrequenz steigt. Buckel
bedeutet aber auch Gefahr das durch induktive Last (Lautsprecher)
aus der Gegenkopplung eine Mitkopplung wird. Deshalb bei
Gegenkopplung "über alles" immer ein passendes Boucherot-Glied
vorsehen. Hier nun Frequenzgang mit R14=1k und R15=22k:
Der Buckel ist nun bei ungefähr 60Hz deutlich zu sehen. Für die
Frequenzgang-Meßwerte ist eine solche Einstellung "prima". Leider
ist so ein Verstärker empfindlich. "Meide die Extreme" ist auch
bei Röhrenverstärker ein guter Rat. Und "baue zuerst ohne
Gegenkopplung einen Verstärker der gut klingt und füge erst dann
Gegenkopplung hinzu" ebenfalls.
Bei Eingangsspannung 215mV ist Ausgangsleistung 2.7W bei
Eingangsleistung 25,9W. Im Spektrum gibt es noch keine siebte
Harmonische. Es ist ein typisches Pentoden-Spektrum mit ungeraden
Harmonische viel stärker als gerade Harmonische:
Bei voller Leistung kurz vor Gitterstrom der Endröhren ist
Eingangsspannung 740mV, Ausgangsleistung 15,9W und
Eingangsleistung 36,1W. Das Spektrum ist wie ohne Gegenkopplung.
Auch mit Gegenkopplung ist Pentode Schaltung laut und klingt
schlecht. Nur die Grenzfrequenzen sind besser.
Röhrenverstärker
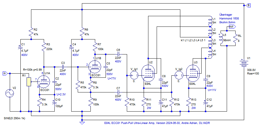
Nr. 1 Ultra-Linear Übertrager
Laut STC Application Report zur 6BQ5 (EL84) Pentode von 1957 sinkt
durch die Ultra-Linear
Schaltung der Klirrfaktor von 2,3% auf 0,7%. Die Ultra-Linear
Schaltung wurde 1938 von dem Engländer Alan D. Blumlein als
US-Patent Patent 2218902 "Thermionic Valve Amplifying Circuits"
angemeldet. Für die Ultra-Linear Modifikation ist ein
Ausgangsübertrager mit Anzapfung bei 40% oder 50% der Windungszahl
nötig. Den Hammond 1608 gibt es bei Don
Audio oder Tube-Town.
Günstiger als Hammond 1608 ist Tube-Town tt-ma18-ot
für 18 Watt Ausgangsleistung aus zwei E84L. Im Bild unten sind die
Anschlüsse des Hammond Übertragers dargestellt. Bei der Ultra-Linear
Schaltung wird die Anode von U2 mit dem "Blu" Draht verbunden, das
U2 Schirmgitter mit "Blu/Yel". Die Anode von U3 wird mit "Brn"
verbunden, das U3 Schirmgitter mit "Brn/Yel". Die 300V
Versorgungsspannung wird an den "Red" Draht angeschlossen. Durch die
Ultra-Linear Schaltung entsteht eine Gegenkopplung. Das Schirmgitter
kontrolliert wie das Steuergitter den Elektronenstrom zwischen
Kathode und Anode. Der Schirmgitter-Eingang ist weniger empfindlich
als der Steuergitter-Eingang.
Bild links: Fig. 1 aus Blumlein Patent US-2218902. Bild rechts:
Anschlussbelegung Hammond 1608 Übertrager.
Für die Ultra-Linear Änderung sind keine weiteren Bauteile nötig.
Nur der Ausgangsübertrager hat mehr Anschlußdrähte und ist teuer.

Der simulierte Frequenzgang von 20Hz bis 50kHz:

Die untere -1dB Grenzfrequenz ist bei 53Hz, das liegt aber auch an
der viel höheren Induktivität des simulierten Ultra-Linear
Übertragers. Eine lineare Triode in "Kathodyn"
Phasenumkehr-Schaltung und ein Ultra-Linear Ausgangsübertrager ist
das Beste was einem "matched pair" von EL84 Pentoden passieren kann.
Ob die EL84 schon 50 Jahre als NOS irgendwo gelagert wurde, oder
frisch produziert wurde ist wenig wichtig - solange die EL84 dem
Datenblatt entsprechen. Die Ultra-Linear Schaltung kann nicht die
gleiche Leistung wie die Pentode-Schaltung liefern. Die Abschätzung
ist Ultra-Linear ist geometrisches Mittel zwischen Pentode und
Triode Leistung, d.h. ungefähr 9,2 Watt. Eingangsspannung 290mV,
Ausgangsleistung 10,0W, Eingangsleistung 26,7W simuliertes Spektrum:

Eingangsspannung 190mV, Ausgangsleistung 4,5W, Eingangsleistung
25,9W simuliertes Spektrum ohne siebte Harmonische:

Zum Vergleich das 4,6W Triode-Schaltung Spektrum:

Bei der E84L ist Ultra-Linear die beste Schaltung für größte
Leistung ohne siebte Harmonische. Diese Erkenntnis kann auf alle
Pentoden und Beam-Tetroden verallgemeinert werden. Liegt die
Schirmgitter-Anzapfung näher in Richtung Anode, gibt es mehr
Triode-Verhalten.
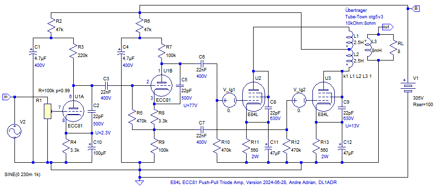
Röhrenverstärker
Nr. 1 Triode Schaltung
Der Verstärker bedient gerne die Trioden-Schaltung Nostalgie.
Zwei EL84 in Triodenschaltung liefern nur maximal 5,2 Watt
Ausgangsleistung bei 300V laut Datenblatt. Dafür gibt es niedrige
untere Grenzfrequenz und guter Dämpfungsfaktor ohne Gegenkopplung.

Die Triode-Schaltung hat 10dB weniger Spannungs-Verstärkung als
die Pentode-Schaltung. Dafür ist die untere Grenzfrequenz besser
mit -1dB bei 67Hz. Theoretisch gesehen hat die EL84 im
Trioden-Betrieb eine interne Gegenkopplung. Der simulierte
Frequenzgang von 20Hz bis 50kHz:
Nun das simulierte Spektrum mit Vollaussteuerung kurz vor
Gitterstrom. Die Eingangsleistung bei 300V ist 15,0 Watt bei
Ausgangsleistung von 4,5 Watt in Triode-Schaltung. Eingangsspannung
ist 330mV Spitze:

Die Harmonische sind fast monoton fallend. Der Verstärker dürfte bei
dieser Ausgangsleistung "befriedigend" klingen. Nun das Spektrum bei
2,2 Watt Ausgang, 14,7 Watt Eingang bei 300V und Eingangsspannung
230mV Spitze:

Ein sehr gutes Spektrum! Streng monoton fallende Harmonische. Die
Triode ist auf eine "einfachere" Art nicht-linear als die Pentode.
Es gibt einen Zusammenhang zwischen Harmonischen und
Intermodulation. Mehr Harmonische bedeuten auch mehr
Intermodulation. Wenn der Verstärker schon bei den Harmonischen
schlecht arbeitet, dann ist ein Intermodulationstest (noch) nicht
nötig. Der Verstärker fliegt schon in der ersten Kurve aus dem
Rennen.
Bemerkung zu THD und Triode-Modell: Wird nur die van der Bijl Formel
benutzt, dann gibt es weniger Harmonische. Werden meine
Morphing-Formeln zusätzlich genutzt, gibt es mehr Harmonische. Mit
Morphing-Formeln ist die Ia=f(Va,Vg) Funktion weniger linear. Werden
weitere Details in das Röhrenmodell dazu genommen, gibt es noch mehr
Harmonische. Zwei Elektronenröhren können nur fair mit Spice
verglichen werden, wenn für beide das Modell gleiche Komplexität
hat.
Long tail
Phasenumkehr
Die Phasenumkehr-Stufe in einem Röhrenverstärker ist zum Großteil
für den individuellen "Verstärkerklang" verantwortlich. Neben der
"phase splitter" Schaltung ist die "phase inverter" Schaltung
bekannt. Der Differenzverstärker mit dem gemeinsamen
Kathodenwiderstand, dem long tail, wurde 1937 von Alan D. Blumlein
patentiert im US Patent 2185367. Die "phase inverter" Schaltung ist
eine spezielle Nutzung der "long tail" Schaltung. Im "Radiotron
Designer's Handbook, Fourth Edition" aus dem Jahr 1954 wird die
"Schmitt phase inverter" Schaltung beschrieben. Für einen HiFi
Röhrenverstärker ist die "long tail" Schaltung üblich. Bei etlichen
Gitarren-Verstärkern wurde sie auch eingesetzt.


Bild links: Long tail Verstärker aus Alan D. Blumlein Patent von
1937. Die Röhren 3, 4 bilden den Differenzverstärker mit Widerstand
5 als long tail.
Bild rechts: Phase inverter aus Radiotron Handbook, Ausgabe 1954
Der 15000Ω Widerstand in der Radiotron Schaltung bildet den "long
tail". Im Idealfall wirkt dieser Widerstand wie eine Stromquelle und
bestimmt den Kathoden-Strom. Das linke Steuergitter der
Doppel-Triode wird angesteuert, das rechte Steuergitter wird nicht
angesteuert. Wenn nun der Anodenstrom in der linken Triode steigt,
dann muss der Anodenstrom in der rechten Triode um den gleichen
Betrag sinken, weil die Summe der beiden Anodenströme, der
Kathodenstrom, ja konstant ist. Über den gemeinsamen "long tail"
Widerstand ergibt sich die Erzeugung von zwei gegenphasigen
Signalen. Der 1500Ω Widerstand sorgt für einen Spannungsunterschied
zwischen Steuergitter und Kathode. Wie oben schon beschrieben muss
die Kathode immer positiver als das Steuergitter sein, damit die
Elektronenröhre ohne Eingangsleistung angesteuert werden kann. Der
Spannungsabfall an dem 1500Ω Widerstand liegt zwischen 1V und
2V.
Röhrenverstärker
Nr. 2
Der Verstärker Nr.2 benutzt die seit den 1950er Jahren übliche "long
tail" Phasenumkehr-Schaltung. Die Schaltung enthält einige
zusätzliche Bauteile. R10 und R13 reduzieren die Schwingneigung der
Schaltung. Diese Widerstände sollen direkt an die Röhrenfassung
gelötet werden.

Simulationswerte
Die -1dB untere Grenzfrequwnz ist 263 Hz, wie bei Nr. 1 Verstärker.
Eingangsspannung 155mV, Ausgangsleistung 2,2W, Eingangsleistung
25,8W simuliertes Spektrum ohne siebte Harmonische:

Volle Leistung bei Eingangsspannung 960mV, Ausgangsleistung 16,6W,
Eingangsleistung 37,7W. Allgemein kann die E84L Gegentakt-Schaltung
2W Ausgangsleistung ohne siebte Harmonische liefern. Ursache ist das
Röhrenmodell bzw. die Röhre.
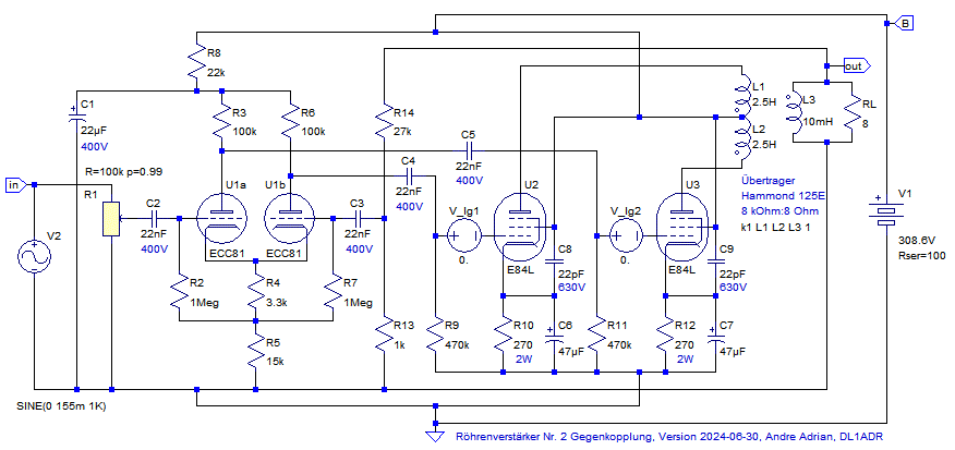
Röhrenverstärker
Nr. 2 Gegenkopplung
Der Verstärker Nr.2 Gegenkopplung kombiniert die "long tail"
Phasenumkehr-Schaltung oder Differenzverstärker mit "Gegenkopplung
über alles". Über den Spannungsteiler R14, R15 wird das
Ausgangssignal an den zweiten Eingang des Differenzverstärkers U1a,
U1b geführt. Der Röhrenverstärker wird zum
Röhren-Operationsverstärker. Röhren-Operationsverstärker ist heute
noch "Stand der Technik". Im besten Fall lassen sich damit
Verstärker bauen die "neutral" klingen, d.h. dem Eingangssignal
nichts wegnehmen, aber auch nichts hinzufügen.
Achtung: Es gibt zwei Möglichkeiten die Sekundarwicklung L3 an R14
anzuschließen. Nur eine davon ergibt Gegenkopplung. Die andere
Möglichkeit ergibt Mitkopplung und klingt schrecklich.

Hier wird simulierter Frequenzgang von 20Hz bis 50kHz gezeigt:

Die -1dB untere Grenzfrequenz ist 71Hz. Mit Gegenkopplung hat die
Pentode-Schaltung immer noch eine schlechtere untere Grenzfrequenz
als die Ultra-Linear Schaltung und eine schlechtere
Spannungsverstärkung als die Trioden-Schaltung. Eingangsspannung
375mV, Ausgangsleistung 2,5W, Eingangsleistung 25,9W simuliertes
Spektrum ohne siebte Harmonische:

Volle Leistung ist Eingangsspannung 1400mV, Ausgangsleistung 15,9W,
Eingangsleistung 36,1W. Die Operationsverstärker-Schaltung mit
Ggenkopplung hat weniger "Buckel" als die Nr. 1 Gegenkopplung
Schaltung und sollte deshalb benutzt werden wenn unbedingt maximale
Leistung aus Pentode-Schaltung bei trotzdem guter Klang gewünscht
wird.
Zusammenfassung
Von den sechs Schaltungen sind Nr.1 und Nr.2 wenig interessant
wegen der hohen unteren Grenzfrequenz. Von den beiden
Gegenkopplungs-Schaltungen ist Nr. 2 Gegenkopplung besser. Die
interessanten drei Schaltungen haben folgende Bewertung:
Name
|
fgu
|
Pout
|
V
|
Beschreibung
|
| Nr. 1 Triode |
67Hz
|
2,2W
|
27dB
|
Kleinste maximale Ausgangsleistung. Zum Musik
hören in stiller Umgebung geeignet. |
Nr. 1 Ultra-Linear
|
53Hz
|
4,5W
|
32dB
|
Mittlere maximale Ausgangsleistung. Die beste
Lösung. Die Ultra-Linear Idee funktioniert - mit meinem
leistungsfähigen Röhrenmodell - auch in der Simulation. |
Nr. 2 Gegenkopplung
|
71Hz
|
2,5W
|
24dB
|
Höchste maximale Ausgangsleistung. Niedriger
Verstärkungsfaktor. |
Die Spalte fgu ist -1dB untere Grenzfrequenz. Spalte Pout ist
maximale Leistung ohne siebte Harmonische. Spalte V ist
Spannungsverstärkung.
Bemerkung: Die heutigen Halbleiter-Verstärker beweisen das starke
Gegenkopplung funktioniert und man aus sehr vielen, sehr unlinearen
Bauteilen beliebig gute Verstärker bauen kann. Dieser Ansatz ist für
mich wenig elegant.
Die hier vorgestellten Schaltungen sind Klasse A
Gegentakt-Schaltungen. Theoretisch ist der maximale Wirkungsgrad
50%. Bei Single Ended Schaltungen (SE) ist der maximale Wirkungsgrad
25%. Meiner Meinung nach kann eine Gegentakt-Schaltung (PP) streng
monoton fallende Harmonische liefern wie eine Single Ended
Schaltung. Das ist eine Frage der Ausgangsleistung und der
Beschaltung, nicht eine Frage von SE oder PP.
Fakt und Fiktion
über Röhrenverstärker
Die Bauteile für meine Röhrenverstärker kosten ungefähr 250€. Es
gibt aber auch Röhrenverstärker für 10000€ und mehr. Selbst eine
einzelne ECC83 Doppel-Triode wird für 200€ angeboten. Was ist Fakt
und was ist Fiktion bei diesen Preisen? Ein teurer Röhrenverstärker
sollte besser aussehen als ein billiger Röhrenverstärker, soweit
dürften alle noch zustimmen. Ob ein teurer Röhrenverstärker auch
besser klingt als ein billiger Röhrenverstärker ist eine schwierige
Frage. Zuerst einmal ist zu klären was dieses "klingt besser"
überhaupt bedeutet. Der Black
Cat Röhrenverstärker der TU Berlin versucht die Ursache des
guten HiFi Klanges eines Röhrenverstärkers zu ergründen. Was sind
die Erkenntnisse? Anstelle von dem Klirrfaktor sind der
Differenztonfaktor und der Intermodulationsfaktor wichtig für den
subjektiven guten Klang. Für die Klirrfaktor-Messung wird ein
Sinuston durch den Verstärker geschickt. Bei einer
Intermodulationsmessung werden zwei unterschiedliche Sinustöne durch
den Verstärker geleitet. Im Idealfall kommen auch nur zwei Sinustöne
aus dem Verstärker heraus. In der Praxis entstehen viele
Mischprodukte. Laut TU Berlin produziert ein Röhrenverstärker
weniger von diesen Intermodulations-Mischprodukten. Mehr dazu von
mir unter Guter
Höreindruck.
Die Hochschule
Regensburg untersucht Gitarrenverstärker. Hier gibt es noch
nicht so viele Erkenntnisse wie beim Thema HiFi Verstärker.
Besonders die Abgrenzung zwischen Effekt-Gerät mit erwünschten
Verzerrungen und linearen Verstärker ohne Verzerrungen fällt beim
Gitarren-Röhrenverstärker schwer. Eine Erkenntnis ist der Einfluss
von Induktivitäten am Verstärker-Eingang und -Ausgang auf den Klang.
Der Gitarren pick up ist eine Induktivität, der Lautsprecher
ebenfalls. Besonders der Klang eines Röhrenverstärkers mit
Gegenkopplung lässt sich durch die angeschlossenen Induktivitäten
verändern.
Kondensator
Prof. Dr.-Ing. Manfred Zollner von der Hochschule Regensburg
schimpft, nach Meinung des Autors zu Recht, über den Kondensator
Hype. Die in meinen Röhrenverstärker eingebauten Kondensatoren und
Elkos sind normale Ware. Teure
Kondensatoren sind in einem Niederfrequenzverstärker nicht besser
als normale Ware. Nach Hr. Zollner gibt es nur einen Fakt
in der ganzen Kondensator-Fiktion: Wird eine Draht in einem frei
verdrahteten Röhrenverstärker bewegt, ändert sich die Kapazität
zwischen diesem Draht und allen umliegenden Bauteilen. Eine Änderung
der Draht zu Umgebung Kapazität kann eine Klangänderung bewirken,
wenn sich die Eingangskapazität der Elektronenröhre ändert. Bei
einem Verstärker ohne Rückkopplung ist dieser Effekt stärker als bei
einem Verstärker mit Gegenkopplung. Wenn der Kondensator nicht vor
dem Austausch defekt war, dann hätte man die Klangänderung durch den
Super-Duper Kondensator auch alleine durch Bewegen des Drahtes im
Verstärker bewirken können.
Elektronenröhre
Wenn Kapazitäten am Eingang der Röhre so wichtig sind, was passiert
eigentlich beim Röhrentausch? Eigentlich das Gleiche wie beim
Bewegen eines Drahtes im Verstärker. Aufgrund der
Fertigungstoleranzen hat jede Röhre etwas andere
Eingangskapazitäten. Diese Unterschiede gibt es zwischen einzelnen
Röhren, egal ob die Röhren von einem Hersteller oder von
unterschiedlichen Herstellern stammen. Wenn jemand schreibt: "seit
dem ich die ECC83 von Firma XY in meinen Verstärker benutzte, klingt
der Verstärker besser", dann mag dies für den Einzelfall korrekt
sein. Es dürfte aber nicht korrekt sein, das jede Röhre von Firma XY
jedem Verstärker einen besseren Klang gibt. Das Bild unten zeigt
zehn verschiedene Versionen der Doppel-Triode ECC83 aus aktueller
Produktion. Der Versandhändler Antique Electronic Supply
bot diese Varianten der ECC83 als T-12AX7-SET für 99,95 US-$ an. Es
ist gut möglich das in einem Verstärker nicht jede der zehn Röhren
auch gleich klingen. Welche Röhre in welchem Verstärker für welchen
Hörer nun besser klingt dürfte mehr ein Zufallsergebnis sein als
alles andere. Meine Empfehlung: Bevor jemand 100 US-$ für eine
einzige ECC83 Röhre ausgibt, sollte er das Set mit zehn Röhren
kaufen und die Röhren durchprobieren. Das nur Röhren aus der Produktion vor 1965 gut klingen ist
ein Irrglaube. So wie früher Valvo und Telefunken ihr
Handwerk verstanden, so verstehen heute Sovtek und Electro-Harmonix
die Röhrenherstellung. Es ist kein "magisches" Wissen über die
Röhrenherstellung verloren gegangen.

Bild: 10 Röhren vom Type ECC83 aus aktueller Produktion.
Übertrager
Der Ausgangsübertrager ist oft das teuerste Bauteil in einem
Röhrenverstärker. Der "Arme Leute" Verstärker benutzt einen
Netztrafo als Ausgangsübertrager. Was sind die Fakten bei einem
Ausgangsübertrager? Der Ausgangsübertrager ist im Vergleich zum
Kondensator ein kompliziertes Bauteil. Bei gleichem Äußeren kann der
innere Aufbau recht unterschiedlich sein. Die unterschiedlichen
Qualitäten eines Übertragers lassen sich messen. Ein guter
Übertrager sollte den ganzen HiFi Frequenzbereich von 20Hz bis 20kHz
übertragen. Die magnetische Kopplung zwischen den einzelnen
Wicklungen sollte möglichst gross sein. Die magnetische Kopplung
zwischen der ersten Primärwicklung und der Sekundärwicklung sollte
genauso groß sein wie die magnetische Kopplung zwischen der zweiten
Primärwicklung und der Sekundärwicklung. Der Übertrager sollte bei
keiner Frequenz mechanische Bewegungen ausführen die z.B. als
Brummgeräusche zu hören sind.
Qualitätsunterschiede zwischen Ausgangsübertragern werden schon im
Datenblatt angegeben. Der günstige Übertrager Hammond
125E von z.B. Don
Audio hat einen Frequenzbereich typisch +/-1dB von 100Hz bis
15kHz. Bei der EL84 Push-Pull Einstellung 8200 Ohm auf 8 Ohm ist die
-3dB Frequenz unter 50Hz.


Der teure Übertrager Hammond 1608 hat einen Frequenzbereich von
minimal 30Hz bis 30kHz. Diese Angabe ist sehr konservativ wie das
Datenblatt zeigt. Meine Meinung: Die Lautsprecherbox muß mit der
Qualität des Hammond 1608 oder ähnlichen Übertragern mithalten
können. In den meisten Fällen wird schon ein Hammond 125E oder
Tube-Town otg5v3 die Lautsprecherbox fordern.
Ein Netztrafo als Ausgangsübertrager dürfte einen Frequenzbereich
SCHLECHTER als der Hammond 125E haben. Heute, im Jahr 2024, empfehle
ich den Hammond 125E anstelle von Netztrafo. Ein
Gegentakt-Ausgangsübertrager benötigt übrigens keinen Luftspalt. Der
Ruhestrom der Endpentoden ist ein Gleichstrom und erzeugt im
Ausgangsübertrager ein konstantes Magnetfeld. So weit, so richtig.
Die beiden konstanten Magnetfelder arbeiten gegeneinander und heben
sich dadurch auf. Die Gleichstrombelastung eines
Gegentakt-Übertragers ist somit nicht die Summe der Ruheströme der
Endröhren, sondern die Differenz der Ruheströme. Die Differenz der
Ruheströme liegt bei maximal 20% eines einzelnen Ruhestromes, auch
bei "unmatched" Röhren. Eine solche kleine Gleichstrombelastung
verträgt auch ein Kern ohne Luftspalt ohne in die magnetische
Sättigung zu gehen. Im schlimmsten Fall wählt man den
Ausgangsübertrager eine Nummer größer um die Gleichstrombelastung
"wegstecken" zu können. Der Hammond 1608 ist für 10VA ausgelegt, der
im Verstärker als Ausgangsübertrager eingesetzte Netztrafo
verkraftet 18VA.
Simulation von
Röhrenverstärker mit LTSpice
Die Entwicklung der Röhrenverstärker war nicht schwer, es gibt
genügend viele Vorlagen. Die Schaltungen sollten aber auch mit LTSpice
simuliert und optimiert werden. Im Internet gibt es einige Seiten
zum Thema Elektronenröhren Simulation mit SPICE, wie die von Norman
L. Koren Finding
SPICE tube model parameters. Leider sind alle mir bekannten
SPICE Modelle nicht gut geeignet um Ultra-Linear Schaltungen zu
simulieren. Üblicherweise gibt es für eine Endpentode zwei SPICE
Modelle. Einmal für den Pentoden Betrieb und einmal für den Trioden
Betrieb. Der Ultra-Linear Betrieb steht zwischen dem
Pentoden-Betrieb mit Schirmgitter an fester Gleichspannung und
Trioden Betrieb mit Schirmgitter verbunden mit Anode.
Eine gute Einleitung in die Theorie der Elektronenröhren ist immer
noch der 1919 von Heinrich Barkhausen veröffentlichte Artikel "Die Vakuumröhre und
ihre technischen Anwendungen". Im Jahr 1922 hat Franz Tank von
dem Physikalischen Institut der Universität Zürich in dem Artikel "Zur
Kenntnis der Vorgänge in Elektronenröhren" ein
leistungsfähiges Elektronenröhren-Modell vorgestellt. Er schreibt:
"Ein wesentliches Problem, die Erörterung des Kennlinienverlaufs im
Gebiete positiver Gitter- und Anodenspannungen, ist bis jetzt noch
wenig in Angriff genommen worden". Barkhausen zeigt in seinen
Artikel eine Stromverteilungs-Kennlinie, er gibt aber keine Formeln
dazu an.

Bild: Stromverteilung von Kathodenstrom Je auf Steuergitter Jg und
Anode Ja in Abhängigkeit von den Spannungen aus Barkhausen "Die
Vakuumröhre ...", Fig. 2
Die Erkenntnisse von Tank über die Aufteilung des Kathodenstromes in
Steuergitter- und Anodenstrom bei positiven Spannungen an
Steuergitter und Anode lassen sich direkt auf Tetrode und Pentode
übertragen. Bei diesen Röhren findet die
Kathodenstromverteilung zwischen Schirmgitter und Anode statt.
Das Steuergitter liegt an einer negativen Spannung. Im Modell von
Tank wird zuerst der Kathodenstrom berechnet. Im zweiten Schritt
wird der Kathodenstrom auf die Gitter mit positiver Spannung
aufgeteilt. Mit dem Tank Modell kann Pentoden- und Trioden-Betrieb
von Endpentoden gut simuliert werden.
Das Tank-Modell für Tetroden und Pentoden wird auf englisch
beschrieben in der PDF Datei History of
the Vacuum Tube Theory, SPICE models vom Autor.
Meine Röhrenmodelle von 2024 sind auf der Seite Triode Amp
zu finden.
Röhren Modelle in LTSpice bekanntmachen
Um die graphische Darstellung im Layout-Editor von LTSpice mit dem
SPICE Modell zu verbinden sind die Dateien pentode.asy und
triode.asy nötig. Die Datei potiometer.asy ist die graphische
Darstellung des SPICE Modells divider.sub, eines einstellbaren
Spannungsteilers.